被授予“国家爱婴医院”、“全国妇幼卫生监测点”荣誉称号 急诊电话:023-56562131
搜索
快捷服务
医院环境
医院设备
通知公告
科研教学
联系我们
科室介绍
专家介绍
网站首页
医院概况
医院简介
医院荣誉
管理理念
新闻中心
医院动态
党建工作
视频新闻
招标投标
通知公告
科室介绍
产科
儿科
妇科
儿保科
优生优育
中医科
影像科
检验科
专家介绍
专家团队
健康教育
健康常识
科研教学
科普视频
医院展示
设备展示
医院环境
人才招聘
联系我们
联系我们
新闻中心
医院动态
党建工作
视频新闻
招标投标
通知公告
您现在的位置:
首页
>
新闻中心
>
招标投标
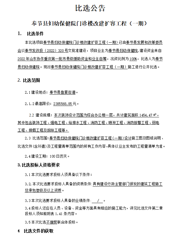
奉节县妇幼保健院门诊楼改建扩容工程(一期)
发布时间: 2022/8/1 阅读次数:
相关链接